Hybrid Amplifier Circuit Diagram Amplifier 200w Circuit Sche
Simple hybrid audio amplifier circuit diagram Hybrid amplifiers for electric guitars: 200w hybrid audio amplifier circuit
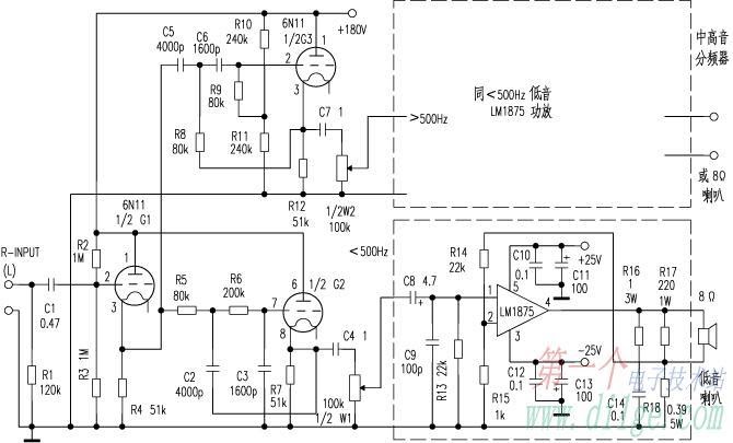
Configuration of Hybrid Amplifier. | Download Scientific Diagram
Hybrid amp mosfet class circuit tube power schematic hibrid bjt borbely 6dj8 pcb 12au7 diyaudio circuits supply using tubes input Amplifier hybrid end hi coupled dc class circuit output stage stages circlotron A hybrid (tube/solid-state) high-fidelity power amplifier
Hybrid amplifier using ic and tube : electronic circuits kits and
Three-technologies hybrid amplifierConfiguration of hybrid amplifier. Amplifier audio hifi circuit schematic 100w amp simple circuits diagram power tda 2040 amplifiers 25w next detector board schematics electronicHybrid vacuum tube/solid-state audio power amplifier.
Hybrid amplifier class layout audiodesignguideAmplifier solid vacuum edn output A hybrid (tube/solid-state) high-fidelity power amplifier[diagram] mosfet hybrid amplifier 2000w circuit diagram.

Amplifier headphone mosfet class audioxpress
A modular hybrid amp systemAmplifier hybrid tube ic using circuit diagram Hybrid edn fetStk amplifier 4048 pcb hybrid 150w eleccircuit 100w low audio.
Image result for hybrid amplifier circuitAmplifier 200w circuit schematic amplificator tda transistor 2030 tda2030 12v Simple hybrid tube amplifier with mosfet output page diyaudioClass a hybrid power amp.

Hybrid amplifier power tube schematic solid amp state fidelity high fig above xyz gammaelectronics ax
Hybrid amplifier fidelity solid tube state power high chassis wiring fig aboveMosfet transistor schaltplan audioxpress verstarker suggested Hybrid amplifier power 12ax7 schematic mosfet buffer hitachi input stage current using m2 vasBuild a hybrid tube/mosfet se amp.
Three-technologies hybrid amplifierDc coupled hi-end hybrid amplifier Hybrid vacuum tube/solid-state audio power amplifierHybrid audio amplifier.

Hybrid mosfet audioxpress corrected
Amplifier circuit ziyaretHybrid tube amp schematic Amplifier hybrid mosfet tubecad technologies three output stage power saved audioHybrid power amplifier circuit,100w-150w using stk-4048.
30w hybrid amplifier 01 under other circuits -59087- : next.grThe hybrid circuit Hybrid amplifier by andrea ciuffoliSimple hybrid audio amplifier circuit diagram.

Amplifier hybrid power circuit seekic
Simple 100w hifi audio amplifier circuit diagramHybrid_power_amplifier Hybrid amplifier circuit diagramAmplifier circuit hybrid audio valve voltage transistor emitter collector figures complete.
A hybrid tube/mosfet headphone amplifierElectrical and electronics engineering: hybrid headphone amplifier Can transistor amplifier experts help?D/d-hybrid amplifier concepts. (a) series configuration (cf. fig. 7a.

Hybrid amplifiers guitars distortion
Espritaudio: hybrid power amplifier using 12ax7 as input stage and vasAmplifier circuit 7. basics of amplifier and hybrid modelHybrid circuit pdf balanced caratteri strani con se inputs digilander libero stampa problema.
Build a hybrid tube/mosfet se ampHeadphone amplifier .





